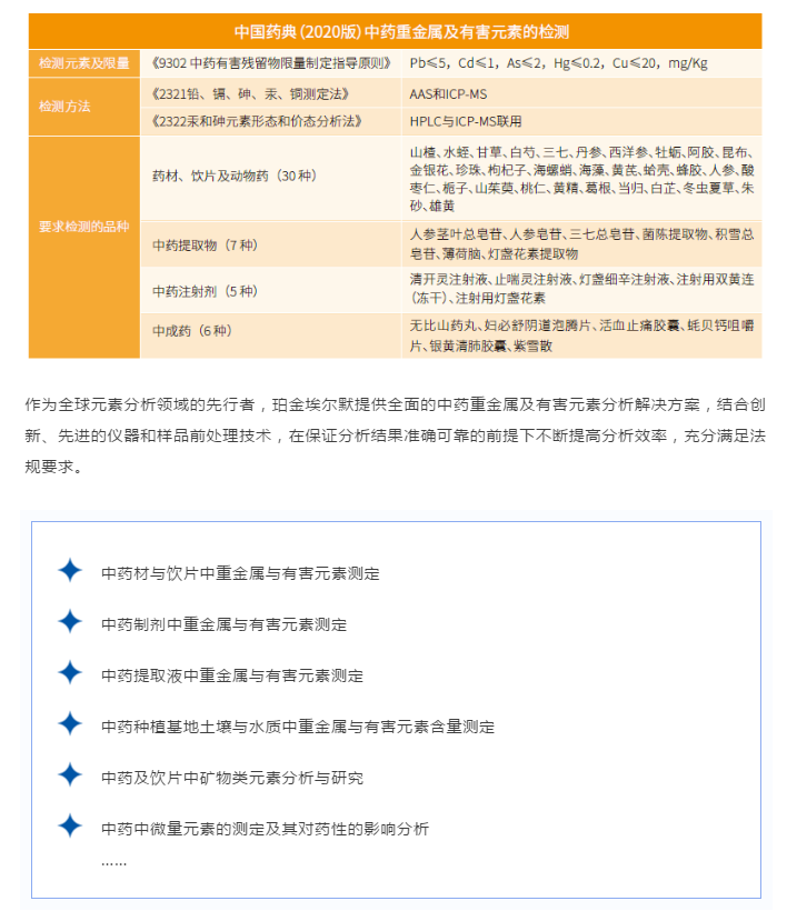
珀金埃尔默药典系列解决计划(一)《中药重金属及有害元素检测解决计划》
宣布时间:2021/04/16










地点:辽宁.沈阳国际软件园D07号五层 电话:024-23922211 传真:024-23880720
版权所有:ng电子游戏ICP备案编号:辽ICP备13003177号-1